站内搜索
智慧校园
青年树洞
校长信箱
三中首页
走进三中
校务公开
党群工作
德育之窗
教学教研
家校共育
级部风采
对外交流
桃李满园
校庆专栏
教工之家
学校简介
学校领导
规章制度
特色办学
学校荣誉
办事指南
新闻中心
行政服务
党建动态
三中工会
扶贫攻坚
德育信息
平安校园
团内动态
影像三中
国旗下讲话
班主任工作
班级文化
社团文化
宿舍文化
投票
资助政策
家校共育
教务动态
教学管理
教学成果
教研信息
高考一线
教研成果
学科天地
教学视野
竞赛快讯
学科基地
校园之星
校级家长会
家校读书会
很想对你说
走进你心里
一起看世界
“我有一个问题”...
青年树洞
校长信箱
外事交流
AFS项目
域外传真
留学生活
铜陵市三中朗诵团
校园文化
校友动态
校友风采
校友活动
校友名录
助力母校
工会动态
文体协会
关爱温暖
女工工作
您当前所在的位置是:
首页
>
校务公开
>
新闻中心
>
通知公告
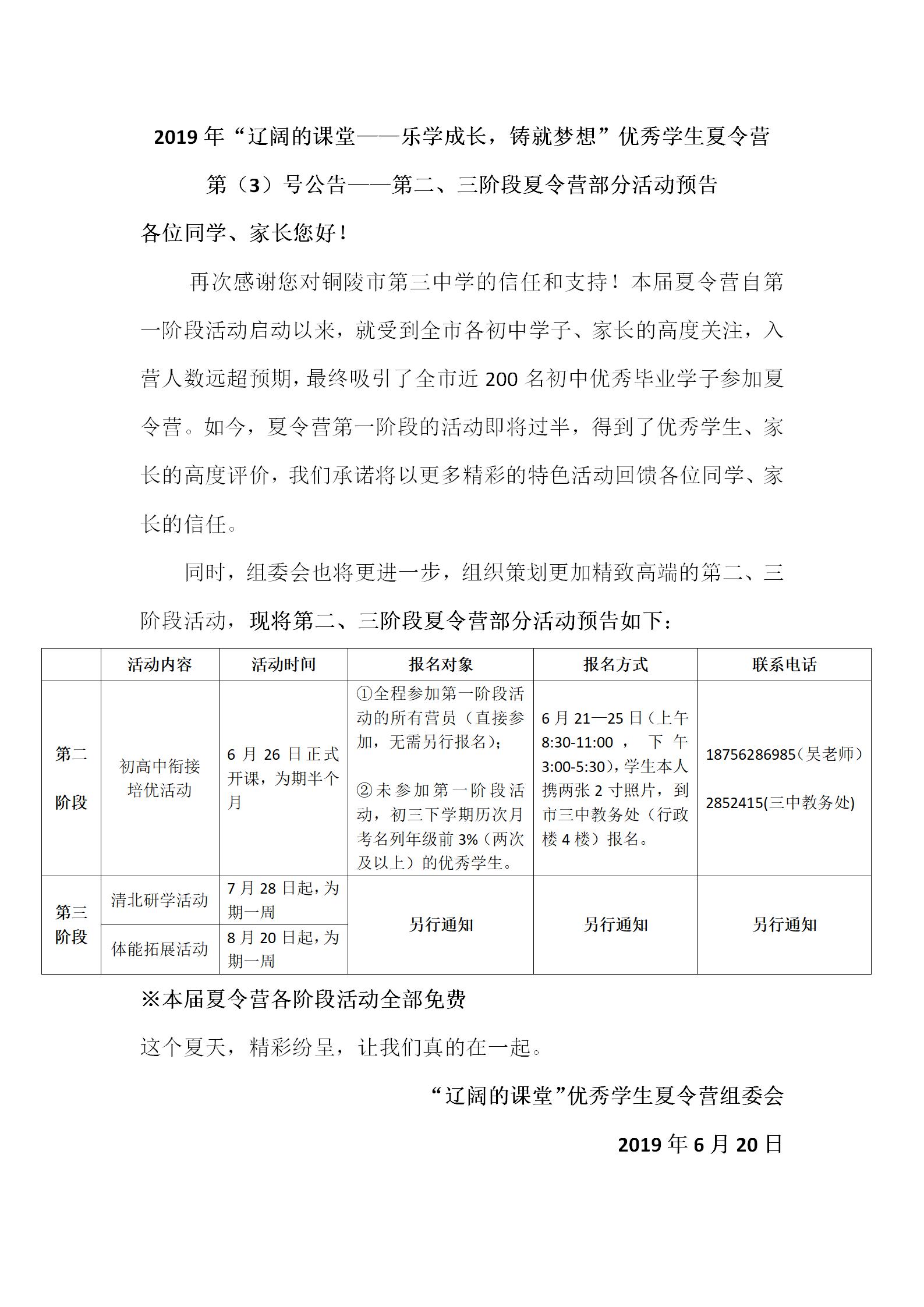
2019优秀学生夏令营第(3)号公告
字体【
大
中
小
】 编辑日期:2019/6/20 编辑:“辽阔的课堂”优秀学生夏令营组委会 阅读次数:次
[ 关 闭 ]
分享到: